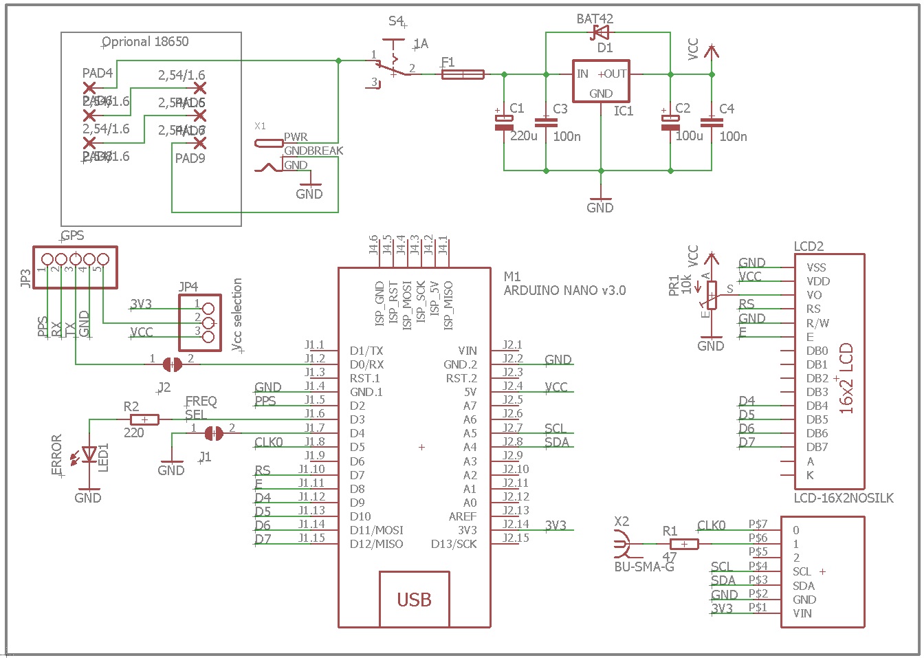
GPSDO - Low Cost GPS Corrected Frequency Standard
Original article: http://roland.cordesses.free.fr/GPS_Si2cor.html
Local mirror: GPSDO.pdf








Gerbers: gerbers.zip
Sketch and library: sketch.zip