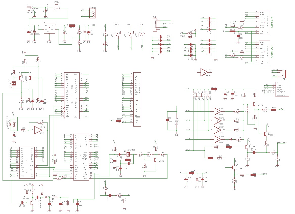
Atari 2600 PAL - new board
If You want to buy board, please contact my friend Sikor: http://sikorsoft.waw.pl/hardware/plyta-glowna-atari-2600jr-avmod/