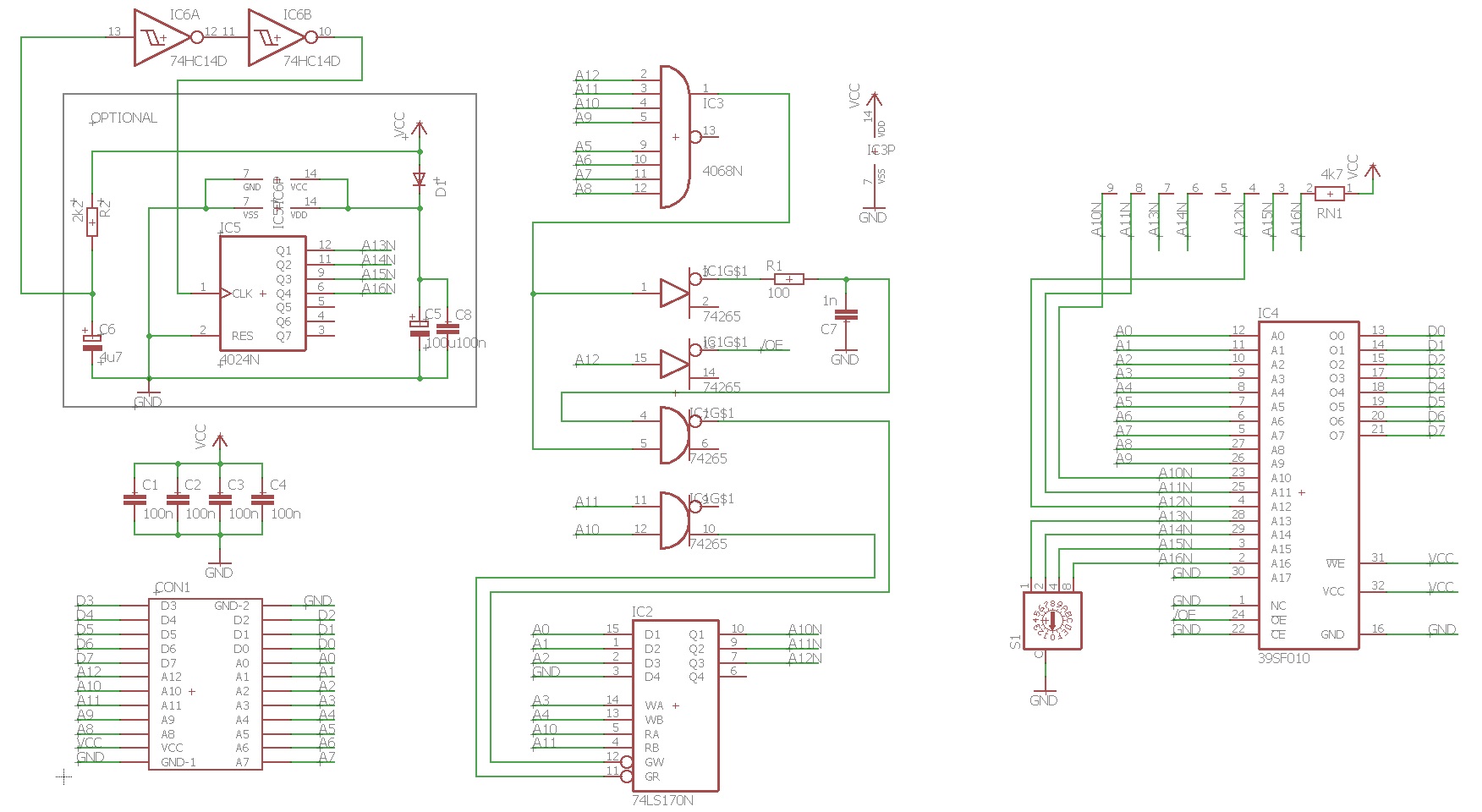
My version of Atari 2600 Parker Bros. cartridge
Based on: http://www530.pair.com/jsoper/2600_pb_bs.html (local mirror: Parker_Bros_Bankswitch.pdf)
There are two possibilities to switch games:
1. Mechanical switch: solder S1 and do not populate IC5 (4024), IC6 (HC14), D1, R2, C5, C6, C8
2. Power cycle console: solder components: IC5 (4024), IC6 (HC14), D1 (4148), R2, C5, C6, C8 and do not populate S1


Gerber files: gerbers.zip