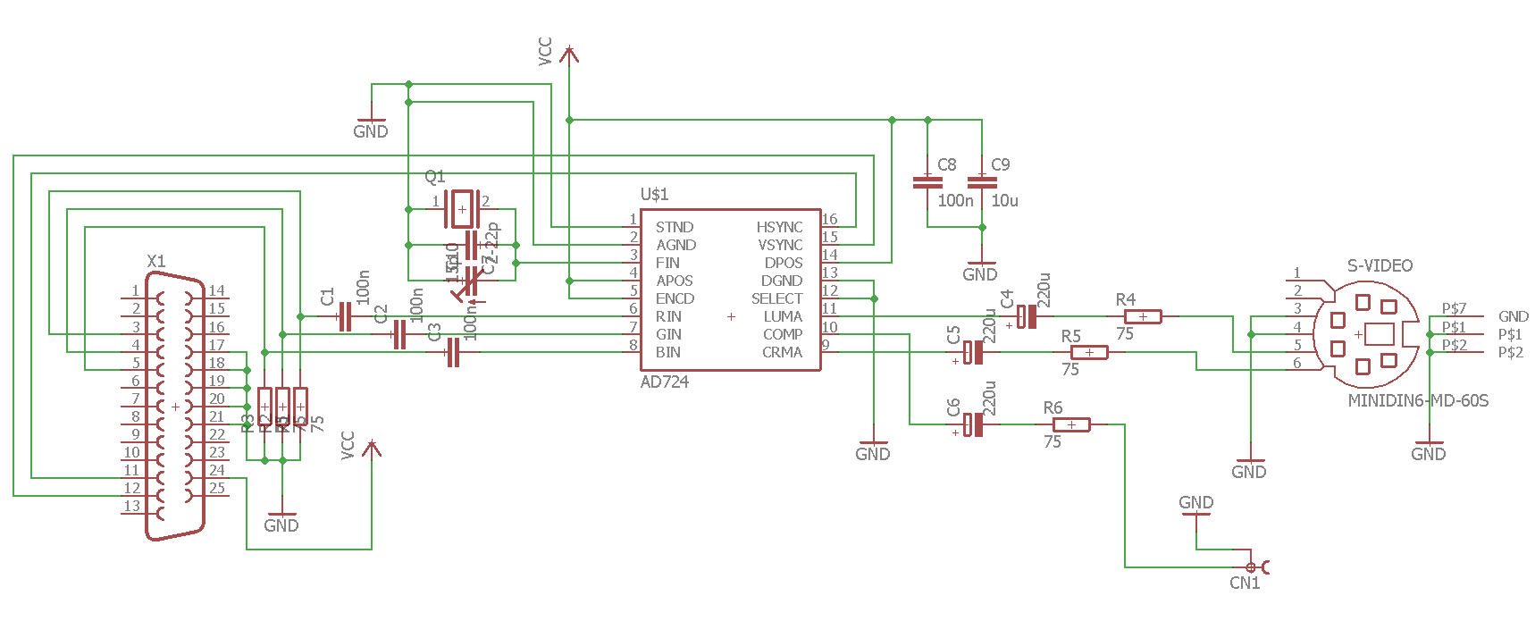
Amiga s-video/color composite output
Schematic based on AD724 application.


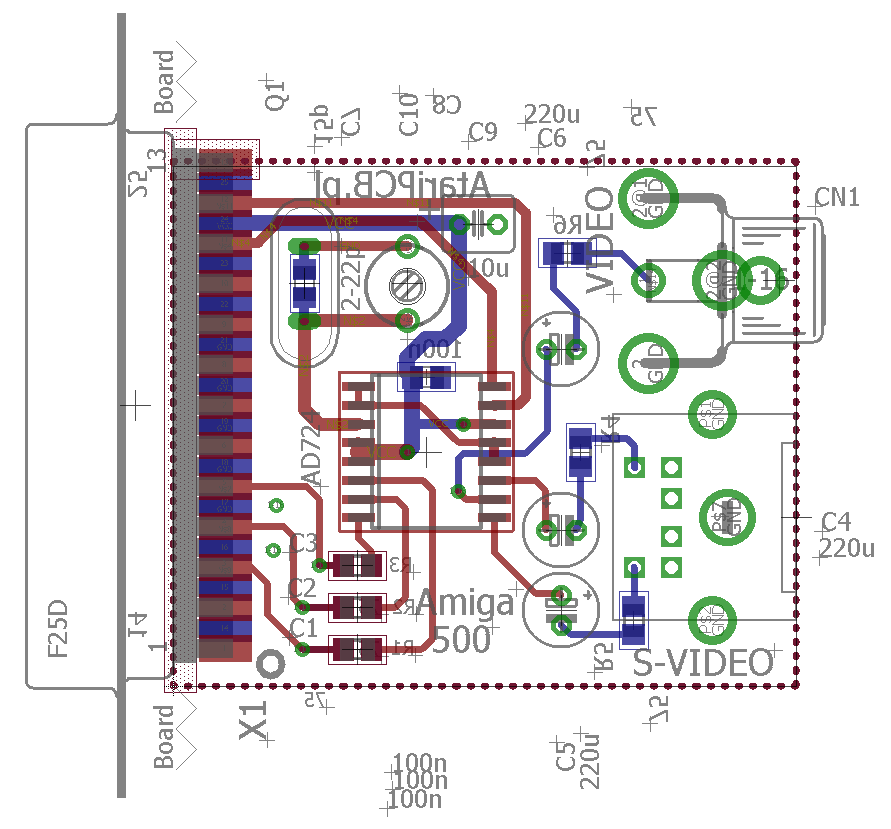
Eagle board file: amigavideo.brd