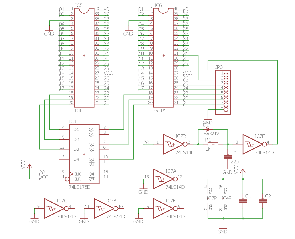
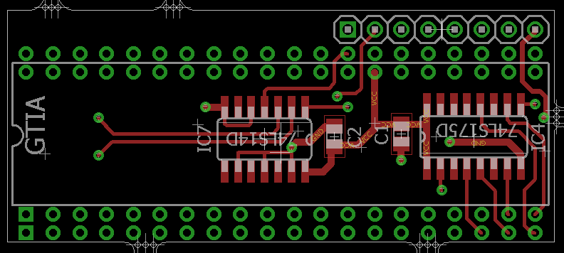
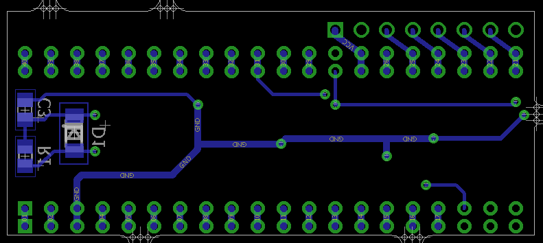
My version of GTIA Fixer. Original project here:
http://atariki.krap.pl/index.php/Simius_GTIA_Fixer




GTIA Fixer.sch