Original project:
https://github.com/msolajic/c64-magic-desk-512k
Cart image generator:
https://bitbucket.org/zzarko/magic-desk-cartridge-generator/


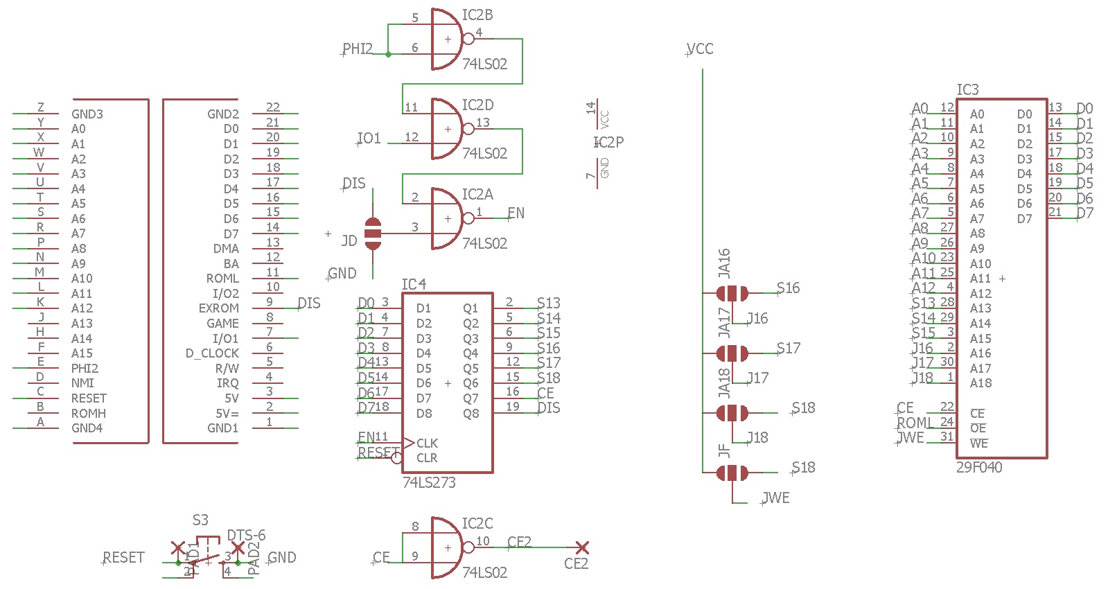
MDCC_512k.sch
MDCC_512k.brd
gerber.zip