My version of Mirley's nixie clock.
Original project here: http://mirley.firlej.org/zegar_nixie






Eagle files and gerbers:
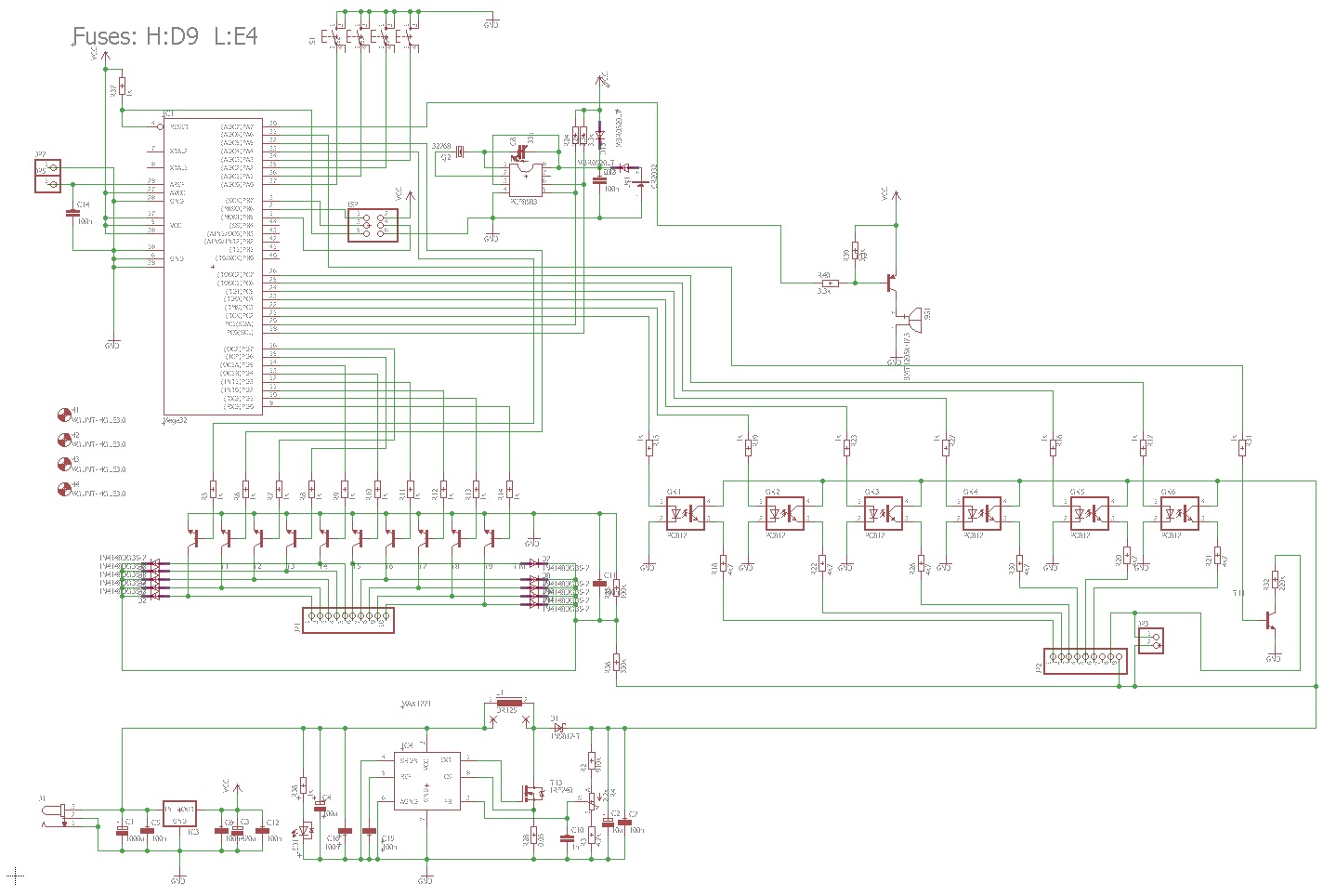
nixie_mega32.sch
nixie_mega32.brd
gerbers.zip

Firmware:
nixie_mega32.hex
nixie_mega32.bas
Fuses: High:D9 Low:E4