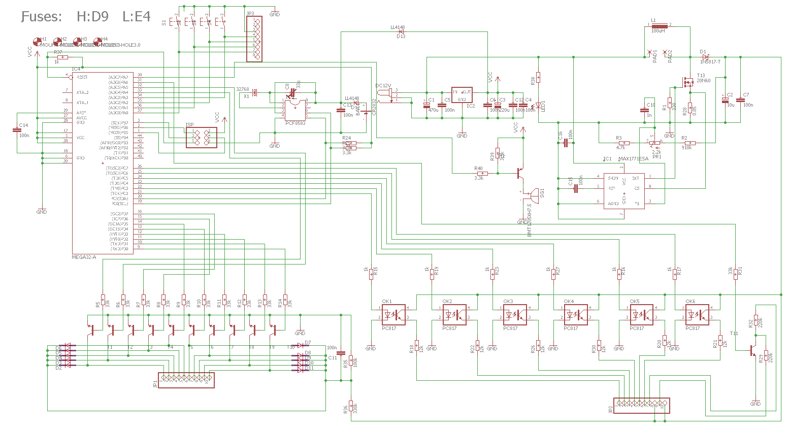
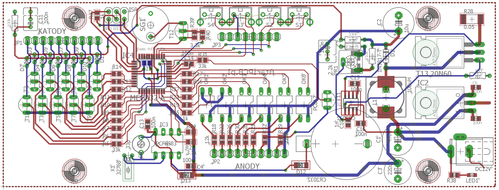
Nixie clock with 6 lamps IN12. This is my version of Mirley's nixie clock.
Original project here: http://mirley.firlej.org/zegar_nixie




Eagle files:
clock-mega32_rectangle.sch
clock-mega32_rectangle.brd
Firmware:
nixie_mega32_in12.bas
nixie_mega32_in12.hex
Fuses: High:D9 Low:E4
6x IN12 display board:

Eagle files:
6in12.sch
6in12.brd



Switches (from left) S4, S3, S2, S1
S4 - Short beep sounds - turns alarm off
S3 - Press to set clock. S4 increase hours, S3 decrease hours, S2 increase minutes, S1 decreace minutes
S2 - Long beep sounds - turns alarm on
S1 - Press to set alarm. S4 increase hours, S3 decrease hours, S2 increase minutes, S1 decreace minutes