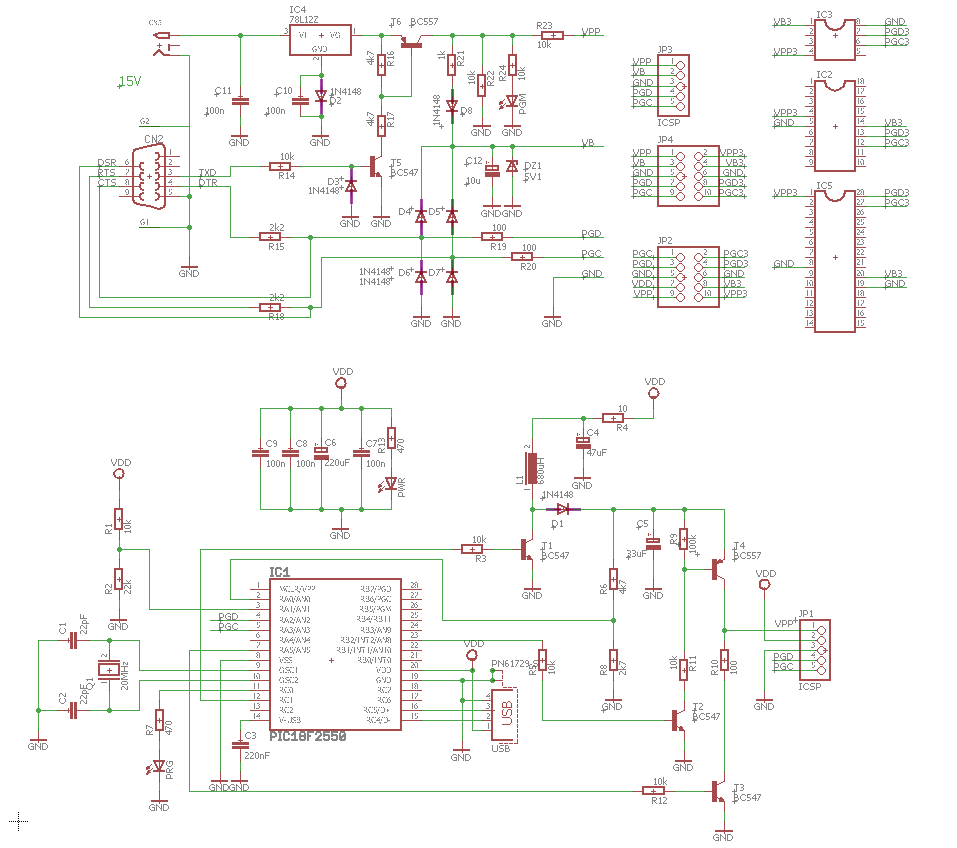
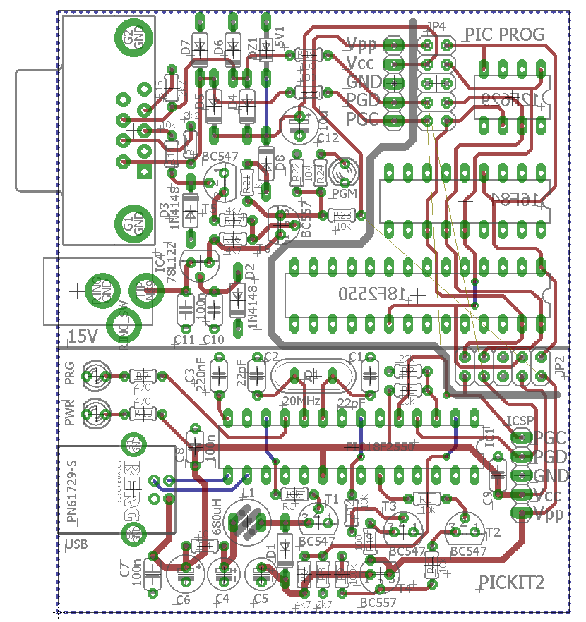
2in1 PIC programmer
Based on DL4YHF circuit: https://www.qsl.net/dl4yhf/winpic/#dl4yhf_serial_programmer
and PICKIT 2 clone: https://www.elektroda.pl/rtvforum/topic3209760.html
I have a K150 PIC Programmer, but I had a problem to program PIC12F629 with K150, so I decided to search for other simple way to program 12F629
The main solution is PICKIT2, backup slution is this simple RS232 programmer. I've ordered boards, both projects are in one PCB.
There are 3 sockets for popular chips - one is for PIC12F629 (I need it), second is for PIC16F84 (I use them often) and third is for PIC18F2550 (to program chip needed for PICKIT2).
Finally I didn't need theese programmers, because I flashed PIC12F629 in my TL866II :)
But the project was ready, so here it is:



Eagle files:
picprog.sch
picprog.brd
Firmware for PICKIT2:
PK2V023200.hex
Software for PICKIT2 on Microchip's site: https://www.microchip.com/en-us/development-tool/PG164120#
Local mirror: PICkit2v2.61.00SetupA.zip
Software for RS232 programmer:
winpicpr.zip
[EDIT 2022-11-02]
Serial programmer works fine, I programmed 18F2550 under Windows XP (clean XP SP3 install, no additional direct-access port drivers).
In WinPIC programmer choose "DL4YHF programmer for serial port" in "Interface" tab:

[EDIT 2022-11-03]
PICKIT2 works OK under Windows 10. I've tested 16F876A, 12F629A and 16F628A.
PIC 16F84 not working, I haven't much time to trace problem. Probably 16F84A will work, because 16F628A in DIL18 works OK